咨询电话

15221734409

当前位置:首页  >  技术文章  >  细胞焦亡的多米诺效应-胞外囊泡传播新途径

细胞焦亡的多米诺效应-胞外囊泡传播新途径

更新时间:2025-01-14 10:32:50       点击次数:398

研究背景:

细胞焦亡(Pyroptosis)又称细胞炎性坏死,是一种程序性细胞死亡方式,近年来才被发现并证实。细胞焦亡是由gasderminGSDMs)介导的,具体为gasdermin-DGSDMD)在被caspase-1caspase-11/4/5切割后,释放出其N端结构域,该结构域具有结合膜脂并在细胞膜上打孔的活性,导致细胞渗透压变化而发生胀大,直至最终细胞膜破裂。这一过程中,细胞会释放促炎细胞因子,如IL-1βIL-18,以及损伤相关分子模式(DAMPs),进而激活强烈的炎症反应。

细胞焦亡是机体一种重要的天然免疫反应,在抗击感染中发挥着关键作用。适度的细胞焦亡可有效清除被病原体感染的细胞,通过增强炎症反应,帮助免疫系统识别并清除病原体。然而,过度的细胞焦亡可能导致过度和持续的炎症反应,从而引发炎症性疾病,但是细胞焦对炎症的潜在影响机制,尚不清楚。20241226日,Wright Skylar S及其团队探讨了焦亡细胞对旁观者细胞诱发焦亡的作用机制。

 

研究目的

本研究旨在探索细胞焦亡是否能够传播到旁观者细胞,以及这种传播的机制和潜在影响。

 

研究方法:

细胞共培养实验: 研究人员使用细胞共培养实验研究了细胞焦亡细胞是否能够诱导旁观者细胞的死亡。

小鼠模型: 研究人员使用小鼠模型研究了细胞焦亡细胞是否能够在体内诱导旁观者细胞的死亡。

胞外囊泡(EVs)分离和鉴定 研究人员通过超速离心和尺寸排除色谱法(SEC)从细胞焦亡细胞中分离和鉴定了EVs,使用DNA-PAINT超分辨率显微镜技术和免疫电子显微镜技术来揭示细胞焦亡EVs上的GSDMD孔结构。

EVs 诱导细胞死亡的机制:研究人员研究了 EVs 诱导细胞死亡的机制,并证实了 EVs 上的 GSDMD 穴孔结构。

EVs 的致病性:研究人员研究了 EVs 的致病性,并证实了 EVs 能够在体内诱导炎症反应和组织损伤。

实验结果:

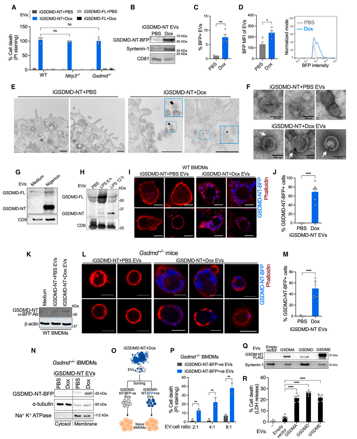
1、细胞焦亡可以传播到旁观者细胞的质膜上: 研究人员发现,细胞焦亡细胞可以诱导旁观者细胞的死亡,这种传播是独立于细胞接触的,并且通过分泌因子介导。

 

11.png

1. 炎症小体介导的焦亡在体外和体内细胞间传播

 

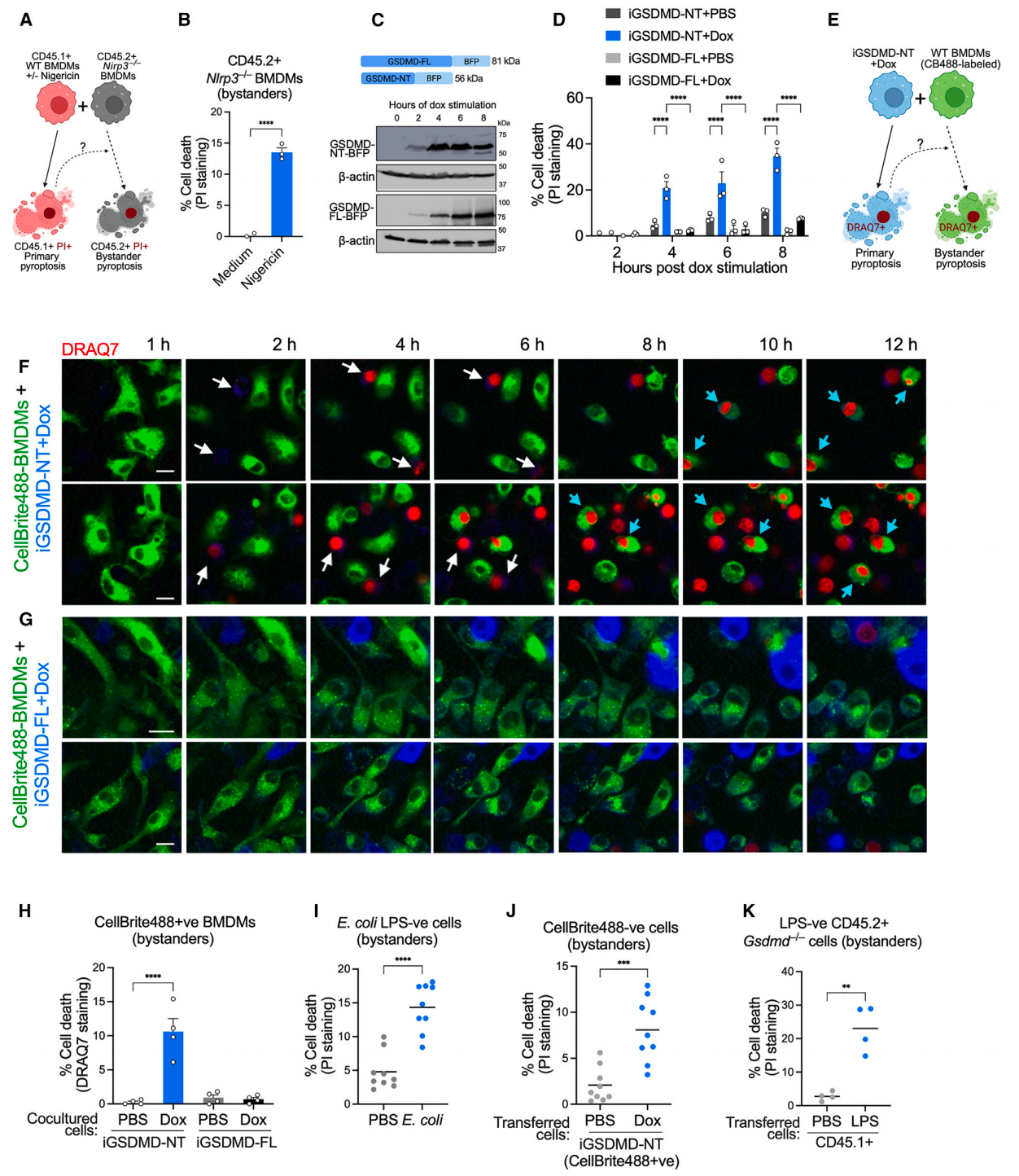
2、EVs 作为传播介质: 研究人员发现,细胞焦亡细胞释放的 EVs 包含活化的 GSDMD 穴孔,并将其转移到旁观者细胞上,导致旁观者细胞的死亡。此外,研究还发现这些EVs能够触发多种细胞类型的旁观者细胞死亡,包括巨噬细胞、HeLa细胞和HEK293T细胞。

22.png

2 细胞焦亡的胞外囊泡介导细胞之间的焦亡传播

 

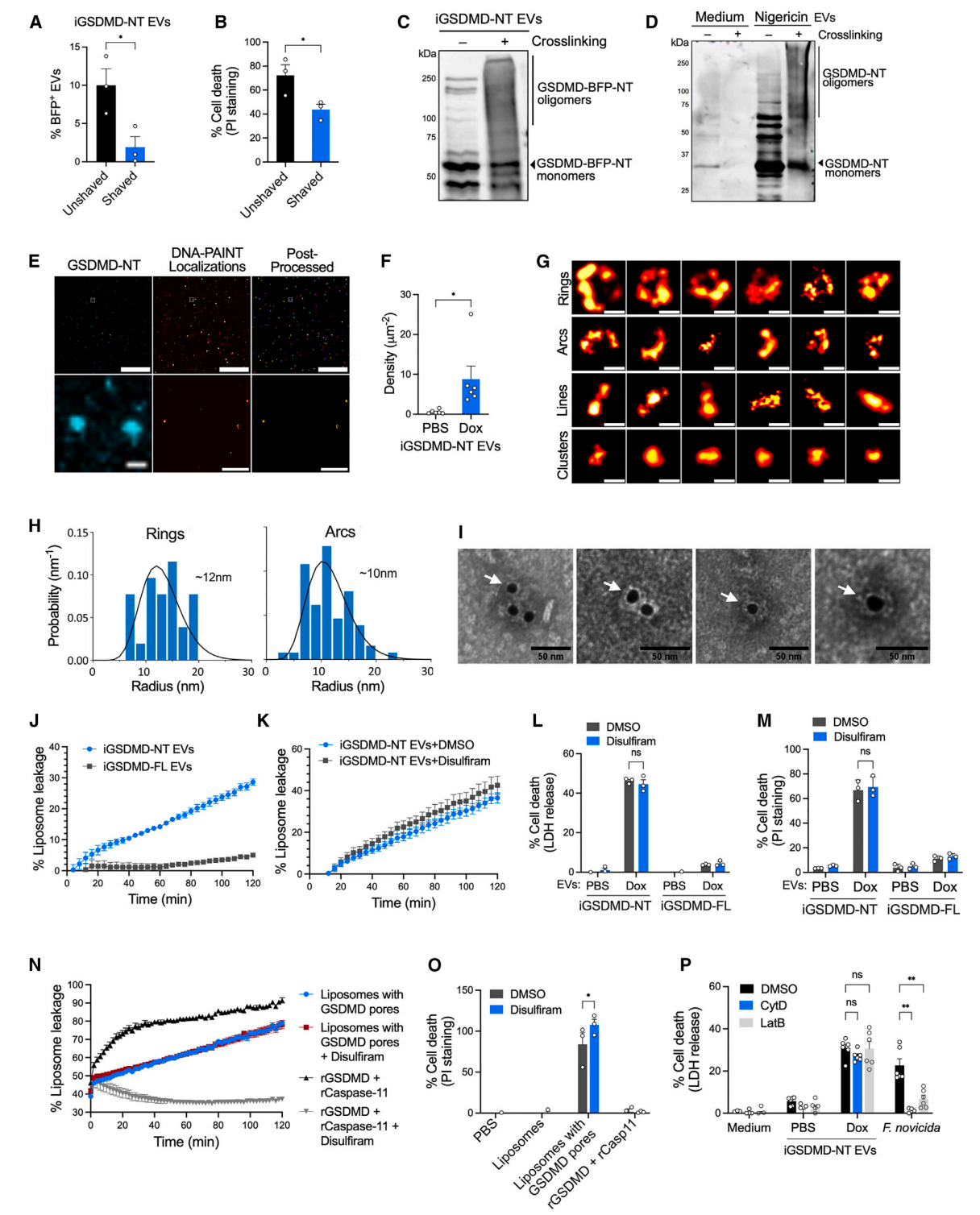
3、GSDMD 穴孔的移植: 研究人员使用DNA-PAINT超分辨率显微镜和免疫电镜技术证实了 EVs 上的 GSDMD 穴孔结构,并证明了 GSDMD 穴孔可以从 EVs 转移到旁观者细胞膜上,导致旁观者细胞的细胞外裂解。

33.png


3 细胞焦亡细胞释放胞外囊泡通过GSDMD传播旁观者细胞焦亡发生

 

4、EVs 的致病性: 研究人员证实了细胞焦亡 EVs 能够在体内诱导炎症反应和组织损伤,并增强已有的炎症反应。

44.png

4 焦亡性囊泡携带GSDMD膜孔对旁观者细胞产生致病效应

 

实验结论:

本研究揭示了细胞间通过EVs传播GSDMD孔,从而传播细胞焦亡的机制。这种通过EVsGSDMD孔移植在旁观者细胞上的过程,揭示了疾病相关旁观者细胞死亡的级联关系,产生多米诺效应。

 

个人启发:

这项研究为理解细胞焦亡在疾病中的作用提供了新的视角,尤其是在败血症等炎症性疾病中。由于细胞焦亡与广泛的细胞死亡和不良预后相关,这项研究可能有助于开发新的治疗策略,即针对细胞焦亡 EVs 的治疗方法:例如焦亡型EVs 清除剂或焦亡型 EVs 抑制剂,以抑制细胞焦亡传播和炎症性疾病。此外,这项研究还可能对癌症治疗和抗肿瘤免疫反应有所启发,因为细胞焦亡在调节抗肿瘤免疫中也扮演着角色。

感染性疾病治疗:

1)增强抗菌免疫反应: 细胞焦亡 EVs 可以通过释放促炎细胞因子和免疫原性物质来激活免疫系统,并增强抗菌免疫反应。因此,细胞焦亡 EVs 可以作为一种免疫调节剂,用于治疗感染性疾病。

2)靶向病原体: 细胞焦亡 EVs 可能含有抗微生物肽或抗体,可以直接靶向和杀灭病原体。 因此,细胞焦亡 EVs 可以作为一种抗微生物治疗剂,用于治疗感染性疾病。

抗肿瘤治疗包括:

1)免疫原性细胞死亡(ICD): 细胞焦亡是一种 ICD 形式,可以促进肿瘤抗原的释放和抗原呈递,从而激活免疫系统并增强抗肿瘤免疫反应。因此,细胞焦亡 EVs 可以作为一种肿瘤疫苗,用于增强抗肿瘤免疫治疗的效果。

2)靶向肿瘤血管生成: 细胞焦亡 EVs 可能含有抑制肿瘤血管生成的因子,例如血管生成抑制因子或 miRNA因此,细胞焦亡 EVs 可以作为一种抗血管生成治疗剂,用于抑制肿瘤生长和转移。

3)调节肿瘤微环境: 细胞焦亡 EVs 可以通过调节肿瘤微环境中的免疫细胞和细胞因子来抑制肿瘤生长。例如,细胞焦亡 EVs 可以抑制肿瘤相关巨噬细胞 (TAMs) 的募集和活化,从而抑制肿瘤生长。

自身免疫性疾病治疗:

调节免疫反应: 细胞焦亡 EVs 可以通过调节免疫细胞的功能和活性来抑制自身免疫反应。 因此,细胞焦亡 EVs 可以作为一种免疫调节剂,用于治疗自身免疫性疾病。

组织修复和再生:

促进组织修复: 细胞焦亡 EVs 可能含有促进组织修复和再生的因子,例如生长因子或细胞因子。 因此,细胞焦亡 EVs 可以作为一种组织修复和再生治疗剂,用于治疗组织损伤和疾病。

 


扫码关注

邮箱:yilaibo@shyilaibo.com

地址:上海市宝山区长江南路180号长江软件园B650

版权所有© 米兰官网首页登录入口(官方)网站/网页版登录入口V5.2.1 All Rights Reserved    备案号:沪ICP备2021016661号-1     sitemap.xml    管理登陆    技术支持:化工仪器网    

沪公网安备 31011302006672号

Baidu
map