咨询电话

15221734409

当前位置:首页  >  技术文章  >  Nature子刊:北京大学团队发现TGR5抑制脂肪酸摄取可预防糖尿病性心肌病

Nature子刊:北京大学团队发现TGR5抑制脂肪酸摄取可预防糖尿病性心肌病

更新时间:2025-03-03 13:54:42       点击次数:391

这篇文章《Inhibition of fatty acid uptake by TGR5 prevents diabetic cardiomyopathy》发表于Nature Metabolism(IF 18.9)杂志。该研究由来自北京大学第三医院、中国医学科学院阜外医院、北京大学等多个单位的研究人员共同完成。

1.png


研究背景

糖尿病心肌病(DbCM)是糖尿病引发的常见特异性心肌疾病,严重影响患者心脏健康和生活质量。其以心肌脂质积累和心脏功能障碍为显著特征,疾病发展中会出现心肌重塑,导致心脏收缩和舒张功能受损,最终引发心力衰竭。发病机制主要是代谢失衡,尤其是脂质代谢失衡,糖尿病状态下胰岛素抵抗使脂肪分解增加,循环中游离脂肪酸增多被心肌细胞摄取,产生脂毒性,干扰能量代谢。糖尿病的长期高血糖状态和胰岛素抵抗是主要致病因素,前者直接损伤心肌细胞,后者导致脂质代谢紊乱并影响心肌细胞对胰岛素的敏感性。目前主要通过心脏超声、MRI等影像学检查结合血液检测指标进行综合诊断,治疗包括控制血糖血脂、改善代谢紊乱以及针对心脏功能障碍进行药物治疗等,本文还提出TGR5 - DHHC4通路或可成为干预糖尿病心肌病脂质代谢的新治疗靶点。

研究结果

(1) 心脏特异性TGR5缺失加重心脏功能障碍

该部分聚焦探究心脏特异性TGR5缺失对心脏功能的影响,研究人员先构建HFD/STZ小鼠模型研究DbCM中胆汁酸代谢变化,发现糖尿病心肌损伤小鼠血浆和心脏组织中DCA水平降低。随后利用心脏特异性TGR5基因敲除小鼠(TGR5ΔCM)在HFD/STZ诱导的糖尿病模型和2型糖尿病遗传模型中实验,结果显示在健康或糖尿病条件下,TGR5ΔCM小鼠与正常小鼠在体重、血糖、血脂等方面无显著差异,但心脏功能显著下降,心肌肥大和纤维化加剧,表明TGR5缺失会加重DbCM。

2.jpg

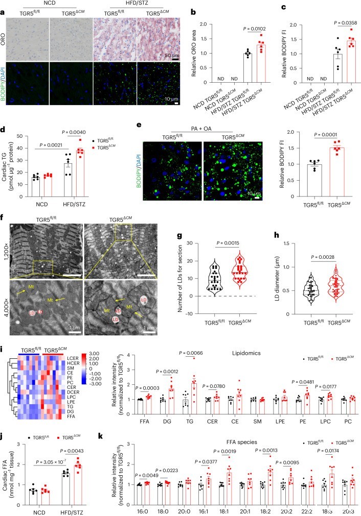
(2) TGR5 基因缺失会促进心肌脂质积聚

为探究心脏功能障碍表型的潜在机制,研究人员评估脂质代谢水平。研究发现,无论是HFD/STZ处理的小鼠,还是2型糖尿病遗传模型小鼠,TGR5ΔCM小鼠都比TGR5fl/fl小鼠有更明显的心肌内脂质积累,表现为ORO、BODIPY 493/503染色及TG水平检测结果均显示脂质积累增加,原代新生小鼠心肌细胞中脂滴增多,TEM观察到脂滴数量和大小增加 。脂质组学分析表明,TGR5ΔCM小鼠的FFA、DG和TG水平显著升高,特别是FFA中的长链不饱和脂肪酸明显增加,这说明TGR5缺乏会促进心肌脂质积累。

3.jpg

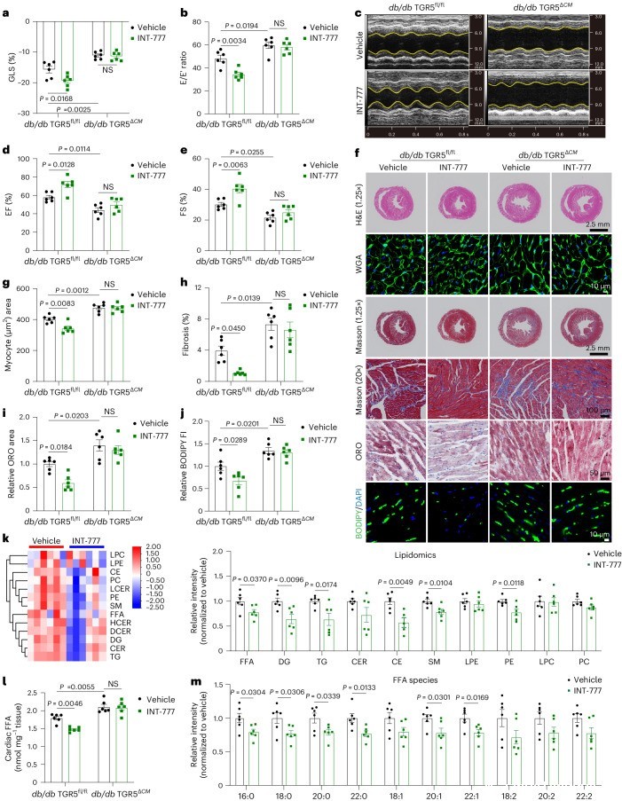
(3) TGR5激活可预防心脏功能障碍和心脏脂毒性

研究人员为评估TGR5对预防心脏脂毒性的影响展开系列实验。用TGR5激动剂INT - 777灌胃db/db小鼠12周,结果显示,INT - 777可改善db/db小鼠心脏收缩和舒张功能、抑制心肌细胞肥大和纤维化、减少脂质积累,但对db/db TGR5ΔCM小鼠无效。用胆汁酸DCA或TCA处理HFD/STZ诱导的小鼠,其心脏功能和脂质积累的改善依赖TGR5。另外,脂质组学分析表明,INT - 777处理经PA + OA处理的原代新生小鼠心肌细胞后,FFA、DG、TG水平以及FFA水平和长链脂肪酸均显著减少。综上,TGR5可能是潜在治疗靶点,激活TGR5可预防心脏脂毒性和心脏功能障碍。

4.jpg

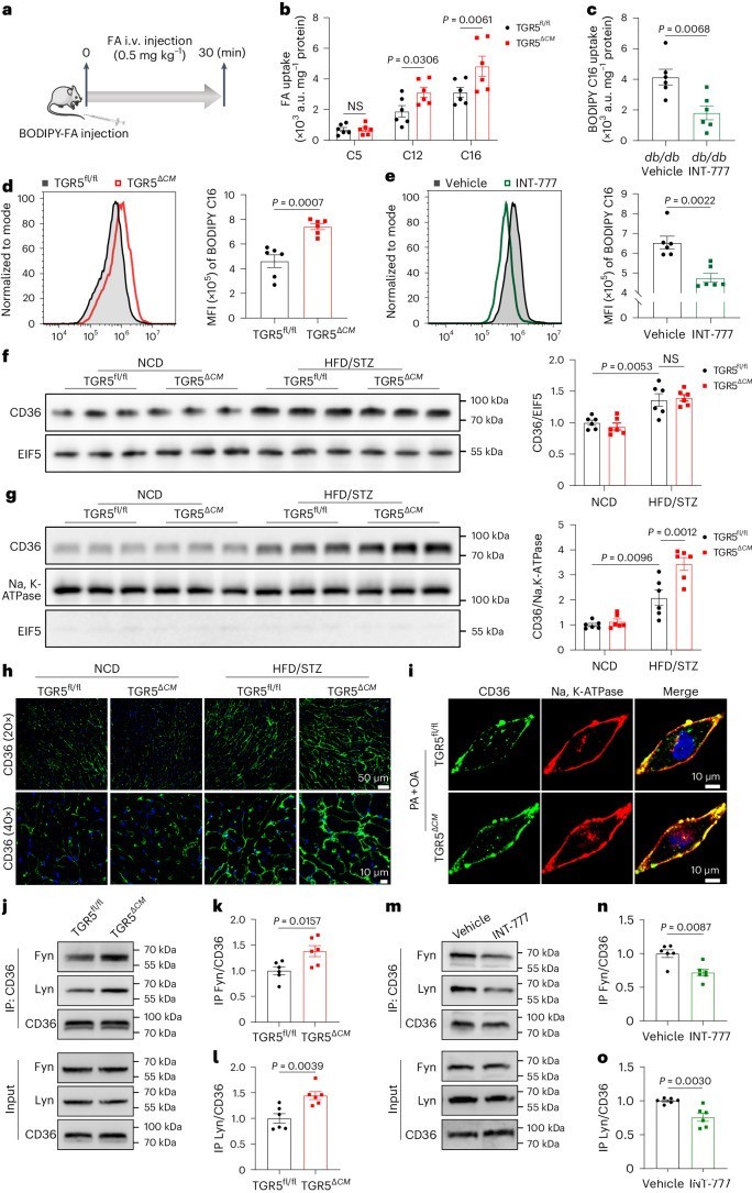
(4) TGR5 可抑制脂肪酸吸收和 CD36 的 PM 定位

研究表明,TGR5对心肌细胞脂肪酸代谢及相关蛋白复合物有重要影响。研究人员发现,糖尿病时,TGR5ΔCM小鼠心肌脂肪酸摄取增加,TGR5激动剂可减少db/db小鼠长链脂肪酸摄取,且TGR5有助于维持脂肪酸氧化和线粒体功能。TGR5虽不影响CD36总蛋白水平,但TGR5ΔCM小鼠质膜定位的CD36增多,INT-777处理则减少 。同时,TGR5抑制CD36-Fyn-Lyn复合物组装,解释了TGR5ΔCM小鼠脂肪酸摄取量增加的现象。

5.jpg

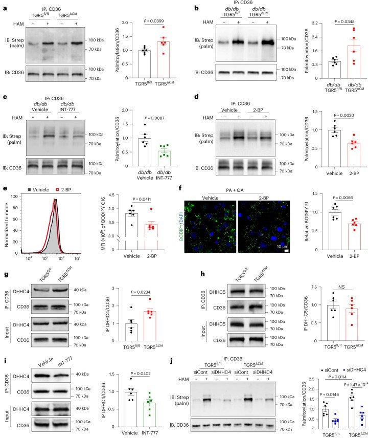
(5) TGR5-DHHC4信号调节CD36棕榈酰化

棕榈酰化影响蛋白质功能与定位,研究人源发现糖尿病小鼠心脏中棕榈酰化CD36水平上升,TGR5ΔCM小鼠更高,INT-777处理可降低,抑制棕榈酰化能减少心肌细胞脂肪酸摄取和脂质积累,表明TGR5抑制CD36棕榈酰化。蛋白质棕榈酰化由DHHCs催化,其中DHHC4和DHHC5介导CD36的棕榈酰化,TGR5缺失增强CD36与DHHC4的结合,敲低DHHC4可降低CD36棕榈酰化,TGR5对CD36功能的抑制依赖DHHC4,TGR5通过cAMP-PKA信号通路抑制DHHC4,TGR5-DHHC4信号在心肌细胞中介导CD36棕榈酰化。

6.jpg

(6) DHHC4 KD可挽救TGR5缺陷小鼠的心功能障碍

研究人员为探究DHHC4在体内的作用,对HFD/STZ诱导的TGR5fl/fl和TGR5ΔCM小鼠经尾静脉注射AAV9-cTNT-DHHC4,构建心肌细胞特异性DHHC4-KD小鼠模型。超声心动图显示,DHHC4基因敲低改善了HFD/STZ诱导的心脏功能障碍,逆转TGR5缺失小鼠的心脏功能恶化。同时,敲低DHHC4减少了心肌脂质积累、降低了心脏中CD36的棕榈酰化水平和质膜定位,还显著降低了脂肪酸摄取,表明TGR5缺失导致的脂质积累增加和心脏功能障碍依赖于DHHC4激活。

7.jpg

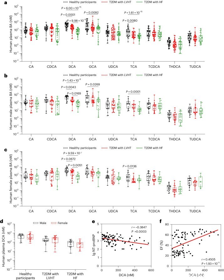
(7) 糖尿病患者体内 DCA 与心肌损伤的关系

研究人员旨在探究糖尿病心肌损伤与胆汁酸水平的潜在联系,通过胆汁酸靶向代谢组学分析健康者、2型糖尿病伴左心室肥厚或心力衰竭患者的血浆胆汁酸。结果显示,糖尿病伴左心室肥厚患者的DCA水平低于健康者,伴心力衰竭时更低。按性别分析,男女患者的DCA水平在患病时均降低且性别间无差异。相关性分析表明,血浆DCA水平与NT-proBNP呈负相关,与EF呈正相关。这些结果表明胆汁酸-TGR5通路参与糖尿病心肌病发展,有作为诊断标志物的潜力。

8.jpg

研究结论

该研究发现胆汁酸受体TGR5在DbCM进程中意义重大,其通过TGR5-DHHC4通路,抑制脂肪酸转运体CD36的棕榈酰化和质膜定位,减少脂肪酸摄取和脂质积累,从而对DbCM起保护作用。糖尿病心肌损伤患者和小鼠的TGR5偏向性胆汁酸DCA水平显著降低,TGR5缺失会加重DbCM小鼠的心脏病变,激活TGR5则可预防。此外,血浆DCA水平与糖尿病心肌损伤程度及心脏功能相关,或可作为DbCM的诊断标志物,为DbCM的治疗提供了新的潜在靶点和理论依据。

优缺点

优点

该研究借助多种小鼠模型与细胞实验,综合超声心动图、代谢组学等技术,详细阐释TGR5对心脏脂质代谢及相关通路的影响。通过分析患者血浆胆汁酸,将研究与临床紧密相连,为治疗提供新靶点。实验设计严谨,设置多组对照,还运用多种先进技术从不同角度验证结果,说服力强。

缺点

研究存在临床转化困难的问题,如TGR5激动剂在人体的安全性和有效性未知。人体环境复杂,个体遗传、肠道菌群等因素会干扰TGR5 - DHHC4通路,研究对此考量不足。此外,在机制研究上,TGR5经cAMP - PKA信号通路调节DHHC4的具体分子机制等细节有待明确。


扫码关注

邮箱:yilaibo@shyilaibo.com

地址:上海市宝山区长江南路180号长江软件园B650

版权所有© 米兰官网首页登录入口(官方)网站/网页版登录入口V5.2.1 All Rights Reserved    备案号:沪ICP备2021016661号-1     sitemap.xml    管理登陆    技术支持:化工仪器网    

沪公网安备 31011302006672号

Baidu
map