咨询电话

15221734409

当前位置:首页  >  技术文章  >  细胞“自噬”的新秘钥:看“棕榈酰化”如何解锁自噬体形成的奥秘

细胞“自噬”的新秘钥:看“棕榈酰化”如何解锁自噬体形成的奥秘

更新时间:2025-03-20 14:23:09       点击次数:400

细胞自噬的新秘钥:看“棕榈酰化”如何解锁自噬体形成的奥秘

1.png

研究背景

自噬是细胞内一种通过双层膜结构的自噬体包裹并降解细胞质成分(如错误折叠蛋白、损伤细胞器和入侵微生物)的降解途径,对维持细胞稳态、细胞发育、免疫反应和细胞死亡至关重要,其失调与癌症、糖尿病和神经退行性疾病相关。自噬体的形成由ATG蛋白调控,其中ATG16L1是关键蛋白,它与ATG12-ATG5结合形成复合物,催化LC3脂化,促进自噬体形成,并参与细胞内细菌隔离、线粒体自噬及炎症调节。S-棕榈酰化是一种可逆的翻译后修饰,通过在半胱氨酸残基上添加棕榈酰基团,影响蛋白质相互作用和膜结合,调节细胞信号传导和蛋白功能。

本篇文献“ZDHHC 7介导的ATG 16 L1S-棕榈酰化促进LC 3脂化和自噬体形成”,主要为了探索ATG16L1S-棕榈酰化位点及其对LC3脂化和自噬体形成的影响,以期阐明自噬调控机制。

研究内容

1. ATG16L1发生S-棕榈酰化

首先,通过酰基生物素交换(ABE)实验检测ATG16L1S-棕榈酰化状态,发现HEK293T细胞中的内源性ATG16L1以及MCF7细胞中过表达的ATG16L1均显示出明显的生物素信号,表明ATG16L1是一个S-棕榈酰化蛋白。此外,使用棕榈酰化抑制剂2-溴棕榈酸(2-BP)处理细胞可显著降低ATG16L1的修饰水平,进一步证实了其S-棕榈酰化状态。实验还发现,自噬诱导(EBSSTorin 1)可显著增加ATG16L1S-棕榈酰化水平,而自噬抑制(VPS34-IN1)则降低其S-棕榈酰化水平,表明ATG16L1S-棕榈酰化响应自噬信号。

2.png

2. ATG16L1S-棕榈酰化位点

为了确定ATG16L1S-棕榈酰化位点,研究者构建了多个截短突变体和位点突变体。通过ABE实验,发现ATG16L1Cys153是主要的S-棕榈酰化位点。突变该位点(C153S)后,ATG16L1S-棕榈酰化水平显著降低,表明Cys153是关键的修饰位点

3.png

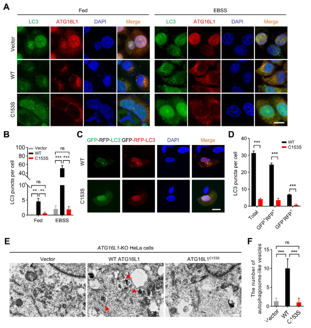
3. ATG16L1S-棕榈酰化对LC3脂化的影响

作者利用ATG16L1基因敲除(KOHeLa细胞系,发现ATG16L1的缺失导致LC3-II的缺失,而重新表达野生型ATG16L1可恢复LC3-II的生成。然而,表达S-棕榈酰化缺陷的ATG16L1-C153S突变体则无法恢复LC3-II的生成。在自噬诱导(EBSSBaf-A1)条件下,野生型ATG16L1可显著促进LC3-II的生成,而ATG16L1-C153S突变体则无法响应自噬诱导,表明ATG16L1S-棕榈酰化对LC3脂化过程至关重要

4.png

4. ATG16L1S-棕榈酰化对自噬体形成的影响

通过在ATG16L1-KO HeLa细胞中稳定表达EGFP-LC3,并重新表达野生型ATG16L1ATG16L1-C153S突变体,研究者发现野生型ATG16L1可显著增加EGFP-LC3点状结构(自噬体标记)的数量,而ATG16L1-C153S突变体则无法恢复自噬体的形成。进一步通过GFP-RFP-LC3双荧光实验和透射电子显微镜(TEM)观察发现,野生型ATG16L1可促进自噬体和自噬溶酶体的形成,而ATG16L1-C153S突变体则无法促进这些结构的形成。此外,实验还表明ATG16L1S-棕榈酰化缺陷不影响吞噬体的形成,但会抑制自噬体的成熟。

5.png

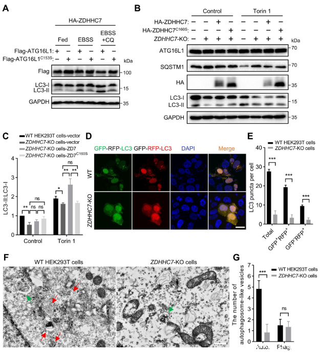
5. ZDHHC7介导ATG16L1S-棕榈酰化

接着,通过共免疫沉淀(Co-IP)实验发现,ZDHHC7ATG16L1相互作用,并且这种相互作用在自噬诱导条件下增强。进一步实验表明,ZDHHC7过表达可显著增加ATG16L1S-棕榈酰化水平,而ZDHHC7的催化活性位点突变体(ZDHHC7-C160S)则无法促进ATG16L1S-棕榈酰化。在ZDHHC7基因敲除(KO)细胞中,ATG16L1S-棕榈酰化水平显著降低,而重新表达ZDHHC7可恢复ATG16L1S-棕榈酰化,表明ZDHHC7ATG16L1 S-棕榈酰化的关键酶

6.png

6. ZDHHC7介导的ATG16L1 S-棕榈酰化对自噬的影响

ZDHHC7-KO细胞中,LC3-II的生成和自噬体的形成受到抑制,而重新表达ZDHHC7可恢复这些过程,而ZDHHC7-C160S突变体则无法恢复。此外,ZDHHC7过表达可促进LC3-II的生成和自噬体的形成,而ZDHHC7-KO则抑制这些过程。这些结果表明ZDHHC7介导的ATG16L1 S-棕榈酰化在LC3脂化和自噬体形成中发挥重要作用

7.png

7. ATG16L1S-棕榈酰化对其相互作用的影响

研究者发现,ATG16L1S-棕榈酰化对其与WIPI2BRAB33BWIPI2B通过招募ATG16L1复合物促进LC3脂化,而RAB33B则通过运输ATG16L1复合物确保其在吞噬体上的定位)的相互作用具有显著影响。野生型ATG16L1WIPI2BRAB33B的相互作用强于S-棕榈酰化缺陷的ATG16L1-C153S突变体。此外,ZDHHC7过表达可增强ATG16L1WIPI2BRAB33B的相互作用,而2-BP处理则削弱这种相互作用。这些结果表明,ATG16L1S-棕榈酰化通过增强其与WIPI2BRAB33B的相互作用,促进ATG16L1复合物在吞噬体上的募集,从而促进LC3脂化和自噬体的形成

8.png

研究结论

本研究揭示了ZDHHC7介导的ATG16L1 S-棕榈酰化通过增强其与WIPI2BRAB33B的相互作用,促进LC3脂化和自噬体的形成,从而为自噬的调控提供了新的分子机制。

9.png

Wei F, Wang Y, Yao J, Mei L, Huang X, Kong H, Chen J, Chen X, Liu L, Wang Z, Wang J, Song J, Kong E, Yang A. ZDHHC7-mediated S-palmitoylation of ATG16L1 facilitates LC3 lipidation and autophagosome formation. Autophagy. 2024 Dec;20(12):2719-2737. doi: 10.1080/15548627.2024.2386915. Epub 2024 Aug 11. PMID: 39087410; PMCID: PMC11587844.


扫码关注

邮箱:yilaibo@shyilaibo.com

地址:上海市宝山区长江南路180号长江软件园B650

版权所有© 米兰官网首页登录入口(官方)网站/网页版登录入口V5.2.1 All Rights Reserved    备案号:沪ICP备2021016661号-1     sitemap.xml    管理登陆    技术支持:化工仪器网    

沪公网安备 31011302006672号

Baidu
map